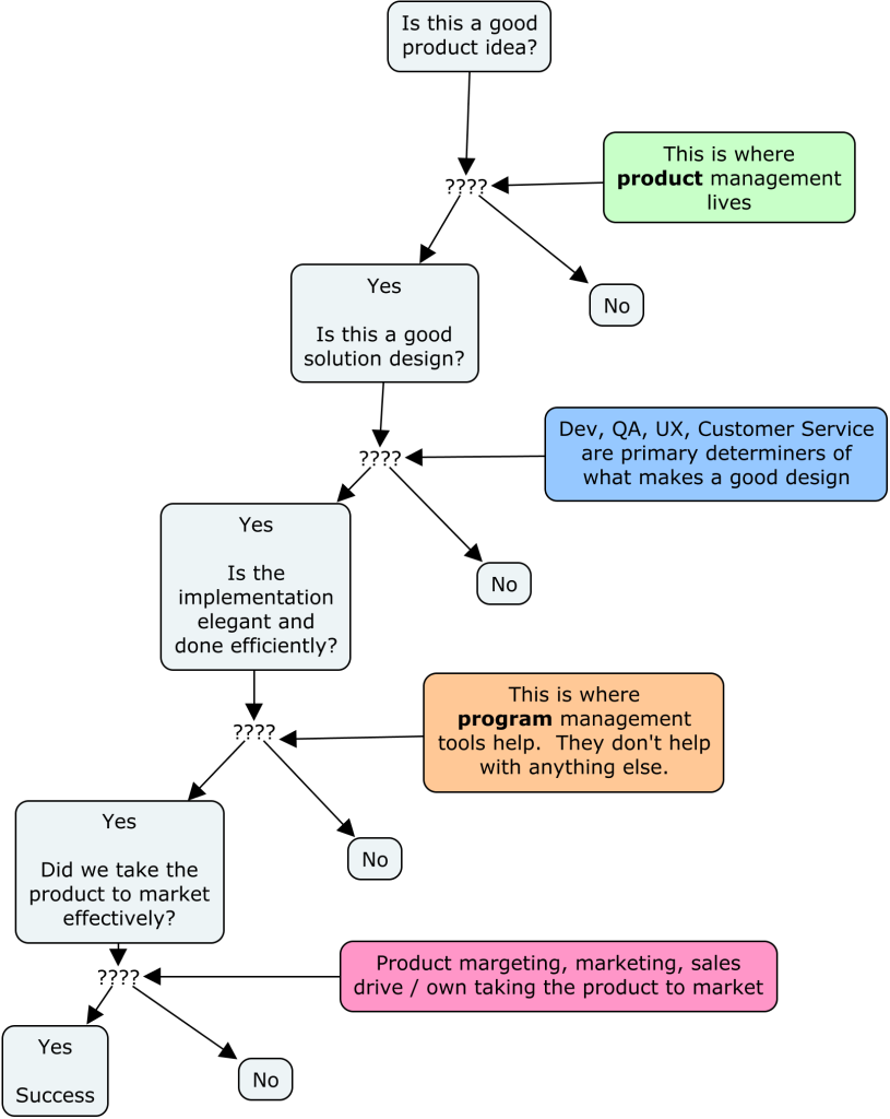
Scott Sehlhorst, an incisive product thinker and occasional collaborator, made this strategic map of disciplines for delivering market-winning products after reading my previous post. It expands on my thought that product managements tools are distinct from program management tools by putting each into a relevant context. And reminds us that Marketing and Sales are critical for converting well-validated concepts into cold cash.

Of course, some of these steps can be re-ordered, and perhaps renamed. LeanUX folks often start by looking for problems that customers/users want solved, then filtering based on business model, then by technical feasibility. MBA-style product managers (like me) might sort first by market size and revenue guesstimates, and then move toward user validation.