Leadership • 8 min read Let’s Fire a Few of Our Customers As product managers, we worry about market results – not just successfully shipping stuff on time, but growing our product’s…
Market Thinking • 1 min read Will 2016 Be The Year Of The Unicorn Apocalypse In Silicon Valley? Paul Glader, in a Jan 16th post on the Forbes/ Leadership blog, quotes from a discussion we had with the…
Leadership • 8 min read Four Laws Of Software Economics (Part 4) We’ve laid out three fundamental facts about commercial software: your development team will never be big enough; all of…
Innovation • 5 min read Four Laws Of Software Economics (Part 3) Our two previous posts noted that your development team will never, ever be big enough to catch up with your…
Innovation • 7 min read Four Laws Of Software Economics (Part 2) Post #1 noted that your development team will never, ever, ever be big enough to catch up with your dreams.…
Leadership • 4 min read Four Laws Of Software Economics (Part 1) Newton taught us that gravity’s not just a good idea, it’s the law. I’ve spent a lot…
Innovation • 6 min read Portfolio Thinking: A Platform Example If you are a General Manager or Director of Product Management, you wrestle with decisions at the portfolio level – not…
Agile • 5 min read Prioritization Requires Strategy I just spent a couple of hours with a mentee, newly promoted to Director [http://www.mironov.com/director/] of…
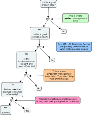
Leadership • 1 min read A Strategic Tool Chain Scott Sehlhorst [http://tynerblain.com/blog/about-the-author/], an incisive product thinker and occasional collaborator, made this strategic map of disciplines…
Leadership • 4 min read Your Next Developer Costs $1M/Year in Revenue As tech product managers, we’re often pitching the need for larger development teams. There’s an implied revenue obligation,…
Agile • 1 min read Roadmap Process or Roadmap Results? Listening to concerns from a client about an unsatisfying roadmapping process… his main issue was wanting a better roadmap: one…
Market Thinking • 5 min read EOL Cookbook This product end-of-life recipe has been hiding on my hard drive for dog’s years, but never got published. It’…